自贡四医院 | 输血科
科室简介
科室医生
科室动态
科室公告
科室风采
医疗知识
诊前咨询
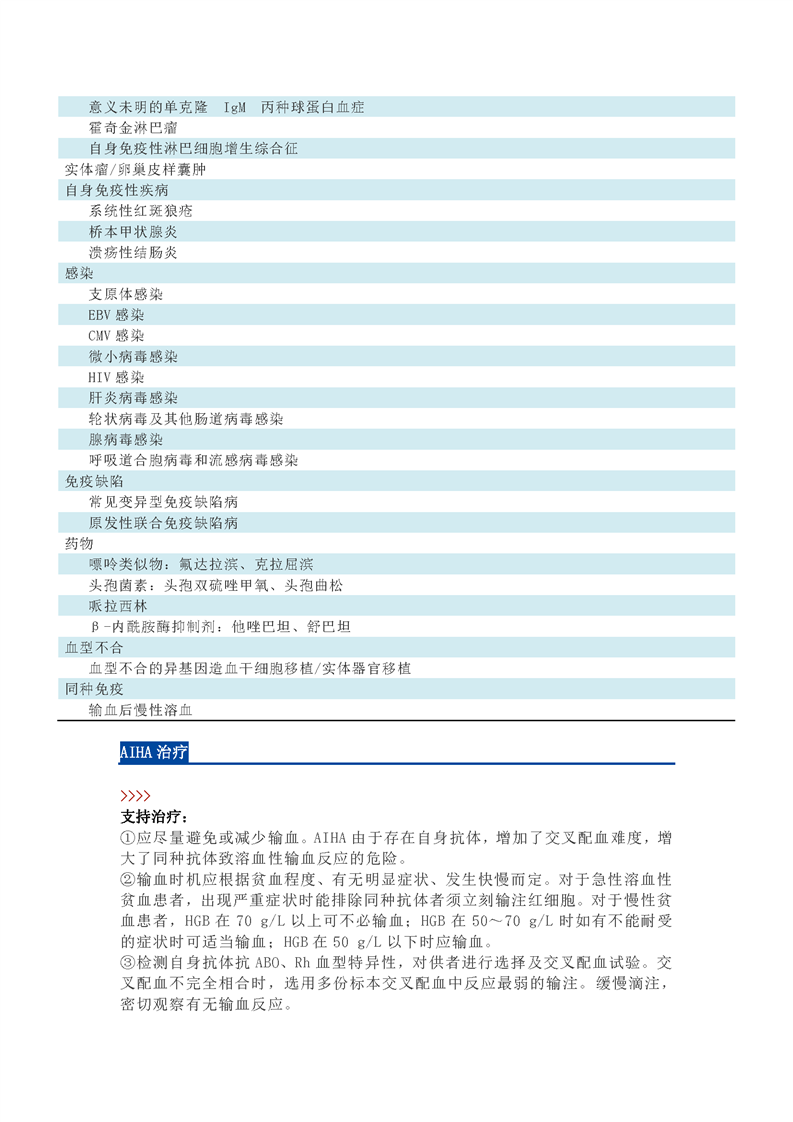
中国自身免疫性溶血性贫血诊治共识
作者:
急诊时间公众号
时间:2021-01-22
<<上一页
返回列表
下一页>>
四院首页
就医服务
新闻中心
科室导航